首页
联盟动态
产业资讯
精彩活动
联盟通告
信息公示
联盟成果
技术标准
研究报告
解决方案
测试认证
申请认证
申请测试
核发证书
评测结果
联盟会员
会员单位
会员动态
申请入会
AllianceHub
分支机构
鸿蒙生态推进委员会
技术标准组
鸿蒙认证组
行业场景创新组
产业发展组
人才发展组
IoT 标准与产业推进委员会
智家工委会
关于智家
场景需求组
技术服务组
标准认证组
产业发展组
鸿蒙互联组
生态合作组
管理文件
关于我们
联盟简介
组织架构
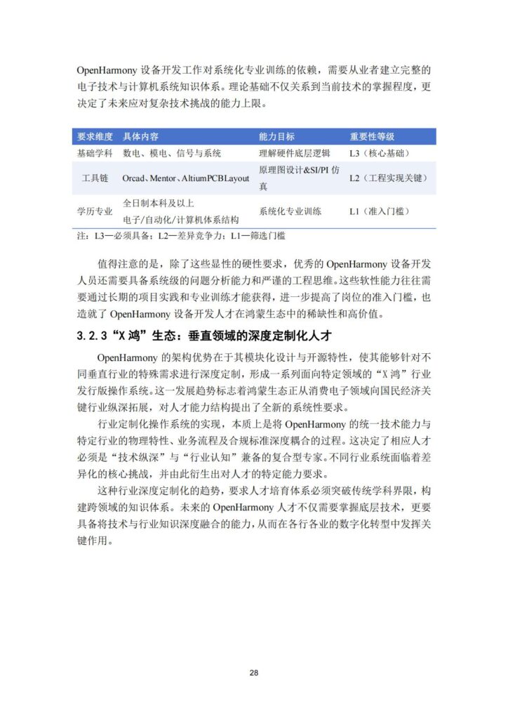
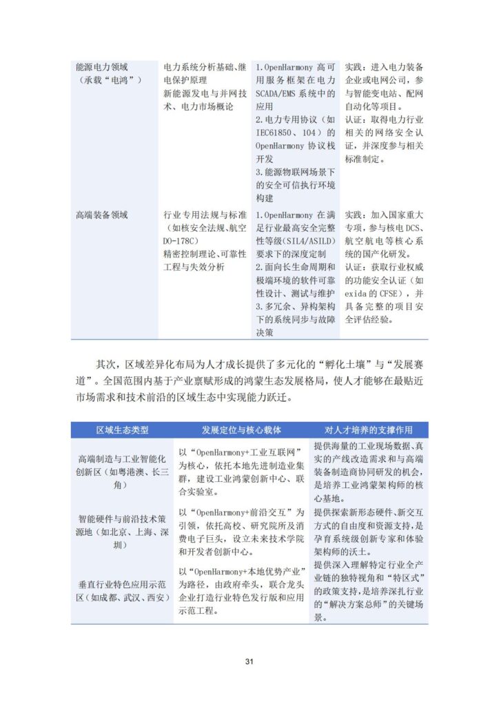
鸿蒙生态人才白皮书2025
2026-01-13
简体中文
English