全球智慧物联网联盟
首页
联盟动态
产业资讯
精彩活动
联盟通告
信息公示
联盟成果
技术标准
研究报告
解决方案
测试认证
申请认证
申请测试
核发证书
联盟会员
会员单位
会员动态
申请入会
AllianceHub
分支机构
鸿蒙生态推进委员会
技术标准组
鸿蒙认证组
行业场景创新组
产业发展组
人才发展组
IoT 标准与产业推进委员会
管理文件
关于我们
联盟简介
组织架构
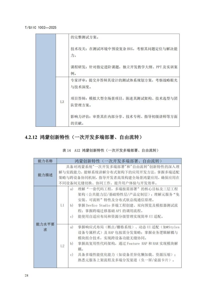
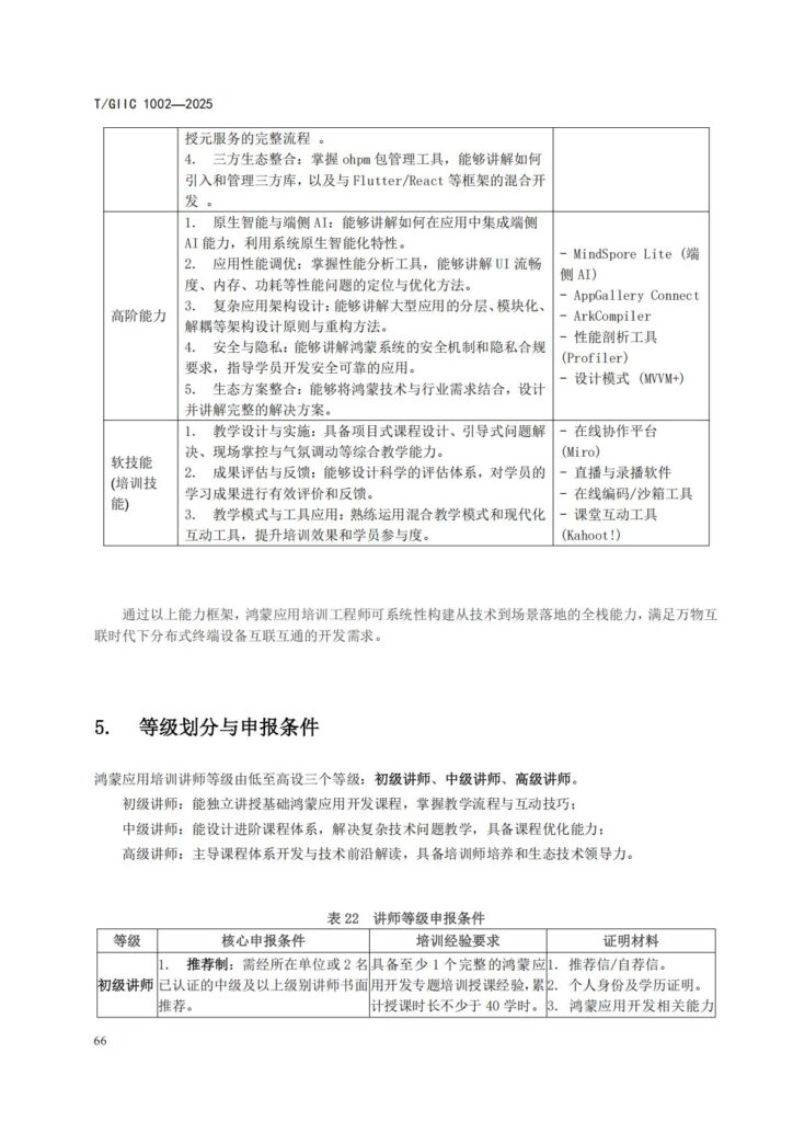
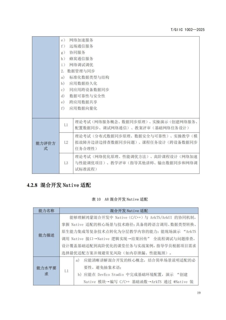
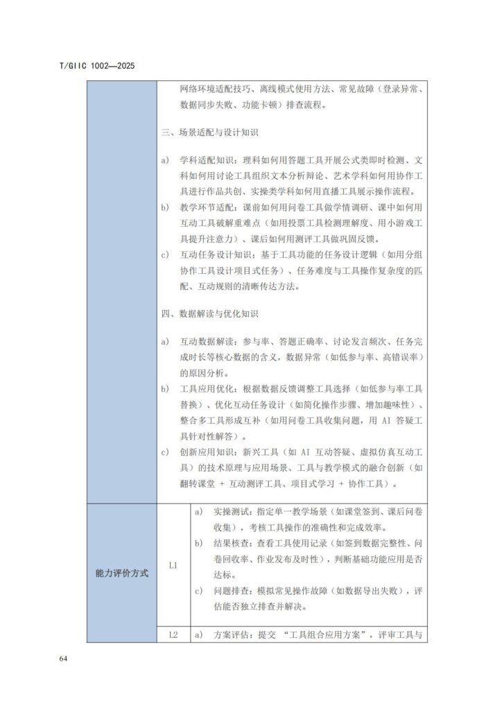
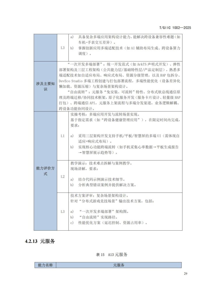
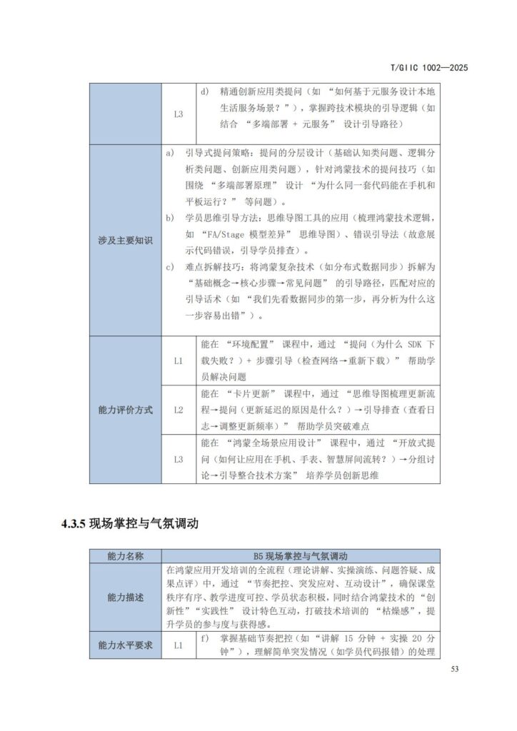
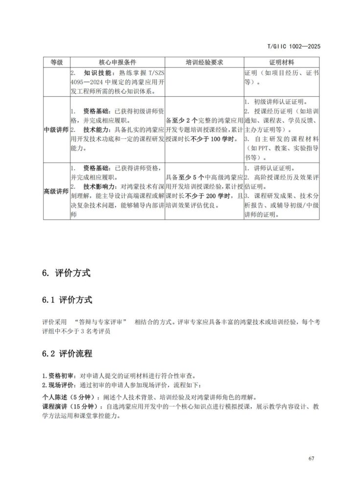
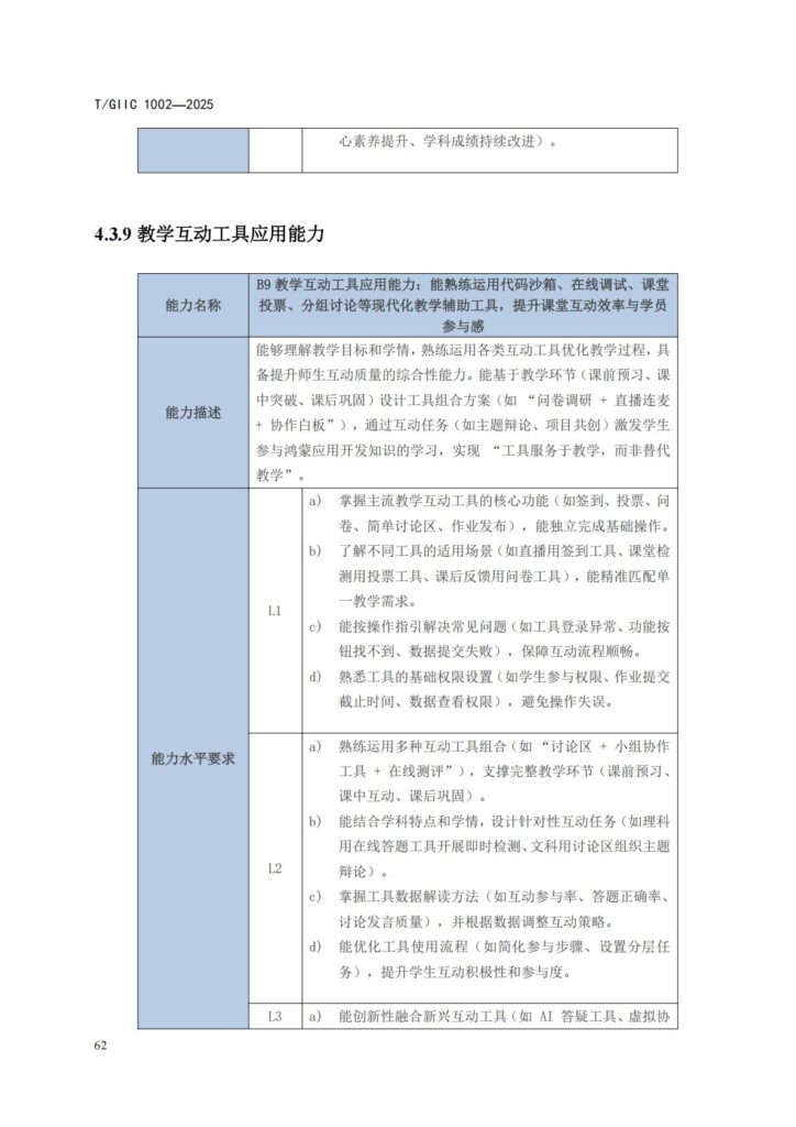
鸿蒙生态人才能力评价标准:鸿蒙应用培训讲师能力评价标准
2025-11-27
English
English